07/04/2016
HD-0688 зарядное устройство предназначено для заряда LiIon аккумуляторов различных типаразмеров: 18650, 10440, 14500, 16340, 17335, 17500, 17670…
Зарядное имеет европейскую вилку. Во время заряда светится индикация- красный светодиод, по окончанию заряда происходит автоматическое отключение зарядного и загорается зеленый светодиод.
Опрос: Изготавливали ли Вы что-нибудь своими руками? (Кол-во голосов: 3065)
Да, много чего
Да, было разок
Нет, пока изучаю для того, чтобы изготовить
Нет, не собираюсь
Чтобы проголосовать, кликните на нужный вариант ответа.
Результаты
Универсальное складное зарядное устройство с индикацией полного заряда для одного цилиндрического литий-ионного (Li-ion) аккумулятора от сети переменного тока.
Поддерживает все типоразмеры литий-ионных (Li-ion) аккумуляторов в пределах 71 мм в длину и 19 мм в диаметре.
Технические характеристики:
- Тип вилки: ЕС вилка
- Вход: 100-240В/47-63 Гц
- Выход: DC3.7V/450mA
- Оконечное напряжение: 4.2 В +-1%
- Применяются: 10440, 14500, 16340, 17335, 17500, 17670, 18500, 18650
- Размер: 10x3x4 см/3.93 «x 1.18» x 1.57 «(приблизительно)
- Цвет: черный
- Вес нетто: 43 г
Пакет включает в себя
1 х зарядное устройство
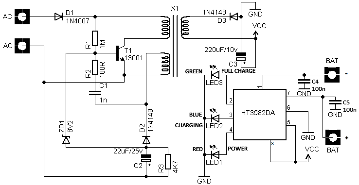
Зарядное устройство собрано на контроллере питания ht3582da который может работать с током 300мА, максимальный ток 350мА.

Купить Зарядное для LiIon аккумуляторов HD-0688. за $1.08
Поделитесь с друзьями статьей:
Оцените статью, для нас это очень важно:
Проголосовавших: 1 чел.
Средний рейтинг: 5 из 5.
Универсальное складное зарядное устройство HD-0688 с индикацией полного заряда для одного цилиндрического литий-ионного (Li-ion) аккумулятора от сети переменного тока.
Поддерживает все типоразмеры литий-ионных (Li-ion) в пределах 71 мм в длину и 19 мм в диаметре.
Время зарядки зависит от ёмкости аккумулятора.
Конструкция выполнена из ABS огнеупорных материалов и спроектировано по стандартам высочайшей безопасности.
Зарядное устройство HD-0688 дает пользователю бесценный опыт безопасного использования.
Характеристики:
- Модель: HD-0688
- Входное напряжение: ~220 В
- Выходное напряжение 3.7-4.2 В
- Выходной ток 500 мА
- Тип заряжаемых аккумуляторов: Литий-ионный (Li-ion)
- Типоразмер заряжаемых аккумуляторов: 14500 / 16340 / 17500 / 17670 / 18500 / 18650
- Материал корпуса: пластик
- Цвет: черный.
- Размер: 13,5 x 9,5 x 3,4 см
Зарядное устройство HD-0688 при установке в него Li-Ion аккумулятора 18650 не заряжает его.

Горит зеленый индикатор, который не сменяется на красный сигнализирующий об заряде. Зеленый сигнализирует о том, что аккумулятор заряжен и не потребляет ток заряда. Однако это неправильно, т.к. аккумулятор разряжен.

Модель устройства указана на наклейке. При установке аккумулятора необходимо соблюдать полярность.

Для разборки зарядного необходимо открутить два винта под наклейкой.

Внутри зарядное устройство HD-0688 выглядит следующим образом.

Маркировка платы ZXD-024 и HD-259. При разборке необходимо быть аккуратным, т.к. пружина легко выпадает из фиксатора.

Сперва я подумал, что причина данной неисправности из-за плохого прижима сетевых контактов. Однако это не причина.

На плате установлен транзистор 13001 и микросхема HX-3H1227. Срисовал расположение его выводов.

Существует микросхема 2.5A Synchronous Buck DC/DC Converter с подобным названием HX1227. Расположение выводов микросхемы HX1227 выглядит следующим образом. Распиновка с установленной микросхемой HX-3H1227 не совпадает. И это совсем разные микросхемы, но с похожими функциями.

На плате отсутствует напряжение 5 В, необходимое для заряда аккумулятора. При подаче 5 В с внешнего БП на ногу 8 (VCC) относительно ног 5-6 контроллер HX-3H1227 работает и заряд аккумулятора происходит.

Проблема отсутствия напряжения 5 В в непропаянных выходных выводах трансформатора. Также не пропускал напряжение диод 1N4148, хотя мультиметром он определялся, как исправный.

После пропайки трансформатора и замены диода, зарядное устройство HD-0688 исправно заработало.

Ранее ремонтировал автомобильное зарядное устройства Электрон 3М, на котором перепутали провода при подключении его к аккумулятору.
07/04/2016
HD-0688 зарядное устройство предназначено для заряда LiIon аккумуляторов различных типаразмеров: 18650, 10440, 14500, 16340, 17335, 17500, 17670…
Зарядное имеет европейскую вилку. Во время заряда светится индикация- красный светодиод, по окончанию заряда происходит автоматическое отключение зарядного и загорается зеленый светодиод.
Опрос: Изготавливали ли Вы что-нибудь своими руками? (Кол-во голосов: 2696)
Да, много чего
Да, было разок
Нет, пока изучаю для того, чтобы изготовить
Нет, не собираюсь
Чтобы проголосовать, кликните на нужный вариант ответа.
Результаты
Универсальное складное зарядное устройство с индикацией полного заряда для одного цилиндрического литий-ионного (Li-ion) аккумулятора от сети переменного тока.
Поддерживает все типоразмеры литий-ионных (Li-ion) аккумуляторов в пределах 71 мм в длину и 19 мм в диаметре.
Технические характеристики:
- Тип вилки: ЕС вилка
- Вход: 100-240В/47-63 Гц
- Выход: DC3.7V/450mA
- Оконечное напряжение: 4.2 В +-1%
- Применяются: 10440, 14500, 16340, 17335, 17500, 17670, 18500, 18650
- Размер: 10x3x4 см/3.93 «x 1.18» x 1.57 «(приблизительно)
- Цвет: черный
- Вес нетто: 43 г
Пакет включает в себя
1 х зарядное устройство
Зарядное устройство собрано на контроллере питания ht3582da который может работать с током 300мА, максимальный ток 350мА.

Купить Зарядное для LiIon аккумуляторов HD-0688. за $1.08
Поделитесь с друзьями статьей:
Оцените статью, для нас это очень важно:
Проголосовавших: 1 чел.
Средний рейтинг: 5 из 5.
Зарядное устройство HD-0688 при установке в него Li-Ion аккумулятора 18650 не заряжает его.

Горит зеленый индикатор, который не сменяется на красный сигнализирующий об заряде. Зеленый сигнализирует о том, что аккумулятор заряжен и не потребляет ток заряда. Однако это неправильно, т.к. аккумулятор разряжен.

Модель устройства указана на наклейке. При установке аккумулятора необходимо соблюдать полярность.

Для разборки зарядного необходимо открутить два винта под наклейкой.

Внутри зарядное устройство HD-0688 выглядит следующим образом.

Маркировка платы ZXD-024 и HD-259. При разборке необходимо быть аккуратным, т.к. пружина легко выпадает из фиксатора.

Сперва я подумал, что причина данной неисправности из-за плохого прижима сетевых контактов. Однако это не причина.

На плате установлен транзистор 13001 и микросхема HX-3H1227. Срисовал расположение его выводов.

Существует микросхема 2.5A Synchronous Buck DC/DC Converter с подобным названием HX1227. Расположение выводов микросхемы HX1227 выглядит следующим образом. Распиновка с установленной микросхемой HX-3H1227 не совпадает. И это совсем разные микросхемы, но с похожими функциями.

На плате отсутствует напряжение 5 В, необходимое для заряда аккумулятора. При подаче 5 В с внешнего БП на ногу 8 (VCC) относительно ног 5-6 контроллер HX-3H1227 работает и заряд аккумулятора происходит.

Проблема отсутствия напряжения 5 В в непропаянных выходных выводах трансформатора. Также не пропускал напряжение диод 1N4148, хотя мультиметром он определялся, как исправный.

После пропайки трансформатора и замены диода, зарядное устройство HD-0688 исправно заработало.

Ранее ремонтировал автомобильное зарядное устройства Электрон 3М, на котором перепутали провода при подключении его к аккумулятору.
Универсальное складное зарядное устройство HD-0688 с индикацией полного заряда для одного цилиндрического литий-ионного (Li-ion) аккумулятора от сети переменного тока.
Поддерживает все типоразмеры литий-ионных (Li-ion) в пределах 71 мм в длину и 19 мм в диаметре.
Время зарядки зависит от ёмкости аккумулятора.
Конструкция выполнена из ABS огнеупорных материалов и спроектировано по стандартам высочайшей безопасности.
Зарядное устройство HD-0688 дает пользователю бесценный опыт безопасного использования.
Характеристики:
- Модель: HD-0688
- Входное напряжение: ~220 В
- Выходное напряжение 3.7-4.2 В
- Выходной ток 500 мА
- Тип заряжаемых аккумуляторов: Литий-ионный (Li-ion)
- Типоразмер заряжаемых аккумуляторов: 14500 / 16340 / 17500 / 17670 / 18500 / 18650
- Материал корпуса: пластик
- Цвет: черный.
- Размер: 13,5 x 9,5 x 3,4 см
![]()
![]()
У кого есть зарядное устройство hd 0688 для зарядки li-ion аккумуляторов, знают что подключить его к любой розетке не получится, так как выдвижная вилка у зарядки не достает до контактов большинства современных розеток, да и не во все советские можно подключить. Для зарядки нужна очень плоская розетка, в моем случае я заряжал через советский удлинитель.
![]()
В общем я мог заряжать аккум только дома, и взяв зарядник с собой, было мало шансов что найдется подходящая розетка.
Когда мне это надоело, решил доработать зарядку, чтобы можно было заряжать в любой розетке. И эта доработка заключается в припаивании провода с вилкой.
Разобрал чтобы посмотреть есть ли в нем место для провода:
Выпаиваем 2 контакта от той вилки которая была, чтобы не мешались.
![]()
У меня был провод от светильника, собственно его и решил использовать.
![]()
Вырезал ножом сбоку корпуса отверстие под провод, вставил и вывел через отверстия в плате наверх и припаях. Какой куда провод припаивать не имеет значения.
Метрового шнура теперь достаточно для зарядки практически в любой розетке.
![]()
0%
Артикул: HD-0688
Зарядное устройство HD-0688 для аккумулятора типа 18650 LI-ION 4,2V
Описание
Универсальное складное зарядное устройство с индикацией полного заряда для одного цилиндрического литий-ионного (Li-ion) аккумулятора от сети переменного тока.Поддерживает все типоразмеры литий-ионных (Li-ion) в пределах 71 мм в длину и 19 мм в диаметре.Время зарядки зависит от ёмкости аккумулятора.
Входное напряжение: ~220 В.
Выходное напряжение: 3.7-4.2 В.
Выходной ток :500 мА.
Тип заряжаемых аккумуляторов:Литий-ионный (Li-ion).
Типоразмер заряжаемых аккумуляторов:
14500 / 16340 / 17500 / 17670 / 18500 / 18650.
Характеристики
Ставки налогов
Без налога
Выходное напряжение, В
3.7-4.2
Количество в упаковке, шт
1
Тип изделия
Зарядное устройство для аккумуляторных батареек
Зарядное устройство HD-0688 для аккумулятора типа 18650 LI-ION 4,2V
144 руб.
/шт
Добавить к сравнению
Наличный и безналичный расчет, банковские карты
Отзывы
Хотите оставить отзыв?Поставьте свою оценку!
Сделайте выбор!
Фотобанк StylishBag
МЕНЮ
Обновлено: 04.09.2023







































































Читайте также:
- Картинки против курения для презентации — 88 фото
- Дмитрий борисович кедрин биография презентация — 96 фото
- Карта блэк металл тинькофф условия — 92 фото
